Page 1 of 2
A SMPS 5V regulator wanted
Posted: Sun Aug 14, 2011 12:49 am
by Herath
Does anyone know of any 5V SMPS regulator circuit?. It should be fairly easy to build and should be at least about 70% (or more) efficient.
The reason I am looking for one is that I think a 7805 regulator will waste lots of energy if i use it with a 12V input.
Thanks
Re: A SMPS 5V regulator wanted
Posted: Sun Aug 14, 2011 8:39 am
by Rksk
Herath wrote:A 7805 regulator will waste lots of energy if i use it with a 12V input.
Why do you think so? does it get heat when working? As my knowladge 7805 only heats when we getting much current from it. Low current usage is not a enargy waste. Also we can use 9V input for 7805.
BTW, Bulding a SMPS isn't a easy work (as I think). I've used mobile phone chargers to get 5V suppy easily, only costs LKR150
[ Post made via Mobile Device ] 
Re: A SMPS 5V regulator wanted
Posted: Sun Aug 14, 2011 10:53 am
by Herath
I basically looking for a modern DC/DC voltage regulator chip. I want to build a portable charging station/power supply for using when I am away from the for more than a day.
Linear voltage regulators do their work by wasting excess power as heat. I do not want to waste energy, when I am away every watt counts.

. On the other hand, wasting energy is sin.
Those chargers that you can buy for LKR150 does not even have a linear voltage regulator. The voltage drops when the power draw is high. That's why i need a regulator to stabilize.
Re: A SMPS 5V regulator wanted
Posted: Sun Aug 14, 2011 11:50 am
by Rksk
Here is the main theory for you,
http://www.dimensionengineering.com/swi ... lators.htm
Herath wrote:
Those chargers that you can buy for LKR150 does not even have a linear voltage regulator. The voltage drops when the power draw is high. That's why i need a regulator to stabilize.
forgot about it. but you can find original chargers wich have good regulation.
[ Post made via Mobile Device ] 
Re: A SMPS 5V regulator wanted
Posted: Sun Aug 14, 2011 7:06 pm
by Neo
I can recommend few methods.
- LM2575-5 - This is a switch mode 1A Step-Down Voltage Regulator
Datasheet - http://www.national.com/ds/LM/LM1575.pdf
Circuit diagram:

- lm2575.PNG (16.42 KiB) Viewed 23995 times
- LM2596
Main page: http://www.national.com/mpf/LM/LM2596.html
Datasheet: http://www.national.com/ds/LM/LM2596.pdf
Circuit diagram:

- LM2596.PNG (23.66 KiB) Viewed 23992 times
- MAX638 5V Adjustable, CMOS, Step-Down Switching Regulator
http://www.maxim-ic.com/datasheet/index.mvp/id/1326
Datasheet: http://datasheets.maxim-ic.com/en/ds/MAX638.pdf
Circuit diagram:

- MAX638.gif (4.48 KiB) Viewed 23994 times
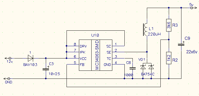
- MC34063
Datasheet: http://www.fairchildsemi.com/ds/MC/MC34063A.pdf
Circuit diagram:

- mc34063.gif (6.19 KiB) Viewed 23993 times
- DE-SW050 5V 1A Switching voltage regulator
See http://www.dimensionengineering.com/DE-SW050.htm
- The 2-transistor Black regulator by RomanBlack
See http://www.romanblack.com/smps/smps.htm
- Chose one from other Maxim Step-Down Switching Regulators
See http://para.maxim-ic.com/en/search.mvp? ... ersupplies
This is a very nice design guide:
http://www.smps.us/smpsdesign.html.
Re: A SMPS 5V regulator wanted
Posted: Sun Aug 14, 2011 8:55 pm
by Herath
Thanks neo. I will try to find the components for one of these. I found some on the Internet, but the components in most of those designs were hard to find.
Re: A SMPS 5V regulator wanted
Posted: Tue Aug 23, 2011 1:40 am
by SemiconductorCat
the simplest way to build a SMPS is how neo told. But read fully the chips docs before you buy it.
However if you are using ripple devices like servo motors driectly drawin current from it then
that single chip poor man's quick and dirty home-made SMP won't work either.
Then I suggest to use AT power supply. Search on the internet how to get power from
AT power supply.
Just curious,For what you need 5V power supply? Are you going to weld with it? (btw at least you need
48Volts to get a proper welding spark,still the gap will be too small). Then you can use 3 car battries for
that. warning and caution , a mistake with car battries will burnt your face or resultant magnetic field
will suck your blood iron out of ya body

Re: A SMPS 5V regulator wanted
Posted: Tue Aug 23, 2011 1:44 am
by Herath
No, not for welding.

I want a one to built a portable power source, for charging stuff etc. I hope to employ a battery at input and a USB female port at the other end. So I can use it to charge devices and run electronics. I am also thinking about a good battery. A reasonably capable one. About 7Ah may be.
The reason I am considering a SMPS is that I do not want to waste the juice on the battery.
Re: A SMPS 5V regulator wanted
Posted: Sat Sep 17, 2011 8:06 am
by Neo
Re: A SMPS 5V regulator wanted
Posted: Thu Sep 29, 2011 5:16 pm
by SemiconductorCat
so this is the fixed version right?

any idea how much this device and where to buy in SL?
The reason I am considering a SMPS is that I do not want to waste the juice on the battery.
I don't know you compare and you decide.Even using this device we can't hope efficiency more than 80%.
I think why we use SMP is more stability than the efficiency.I didn't felt much more difference in efficiency
with a linear voltage regulator. Worth that price [1.95$] ? or simply use 7805?
anyway above your 70%, if I were you I'll use something like that
http://www.simple-electronics.com/2009/ ... g-555.html
PS:-Get from the neo's link to the datasheet.
EDIT: the simple circuit that I gven does not have a feedback. But if you know your conditions it's a good choice.