Page 1 of 1
Using a Unipola stepper motor without microcontroller
Posted: Fri Mar 29, 2013 1:55 pm
by SevenZero

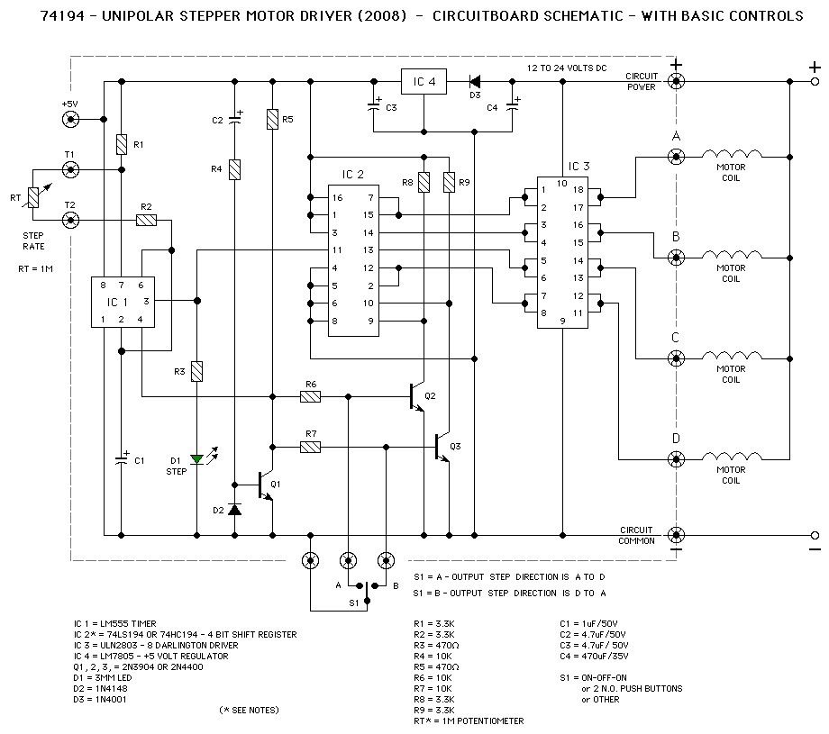
- u.jpg (150.37 KiB) Viewed 5996 times
Re: Using a Unipola stepper motor without microcontroller
Posted: Mon Apr 15, 2013 6:04 pm
by SukhdeepMankoo
You can make same circuit using counter too.
[ Post made via Mobile Device ] 