Page 1 of 1
How to make 3.3V from 5V
Posted: Thu Oct 25, 2012 4:10 pm
by SevenZero
Most of the modules such as GPS, GPRS modules require +3.3 VDC ±0.3 VDC. There are two methods I can suggest here. One is to use the LM317 Linear regulator and the other is to use a AMS1117-3.3 linear regulator. Let's see how we can do that.
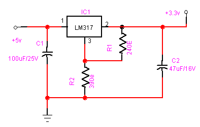
Making 3.3V from 5.0V using a LM317 Linear Regulator

- 1.GIF (3.2 KiB) Viewed 8317 times
Making 3.3V from 5.0V using a AMS1117-3.3 Linear Regulator

- 2.JPG (24.78 KiB) Viewed 8317 times
If you are from Sri Lanka, you can buy these parts from
TRONIC.LK.
Re: How to make 3.3V from 5V
Posted: Sun Oct 28, 2012 5:17 pm
by SemiconductorCat
I've noted that ceramic caps on both sides in figure 2 but they absent in design 1 with LM317.
Any idea why is that?
Is this equation is correct regarding here?
Code: Select all
?(ESR² + Xc²) = acceptable ripple voltage/ ripple current
and in the design 1, I have another question , why we have to use 25v on c1? Due to defense against transients?
or we just use it to fiffle (x5) the lifetime of the capacitor? Since I can't read your mind I have these questions.
any why not ripple filter was invoked in design 1 there ?
Re: How to make 3.3V from 5V
Posted: Sun Oct 28, 2012 9:41 pm
by SevenZero
Caps are for ripple rejection. yes. For more info, refer datasheets of both regulators.
Re: How to make 3.3V from 5V
Posted: Sat Dec 01, 2012 11:08 am
by SukhdeepMankoo
You can make 3.3V from 5V using LM3940. it best to choose,because it does not require any external circuit to make 3.3V,Just give input and get output.