Digital Clock with only PIC16F628A

Embedded Systems Topics
User avatar
Rksk
Major
Major
Posts: 730
Joined: Thu Jan 07, 2010 4:19 pm
Location: Rathnapura, Sri Lanka

Digital Clock with only PIC16F628A

Post by Rksk » Sat Mar 16, 2013 6:09 pm

I just wanted to test my new seven segment module :D
And thought to create something.

Then wrote this to make a Digital Clock with only PIC16F628A
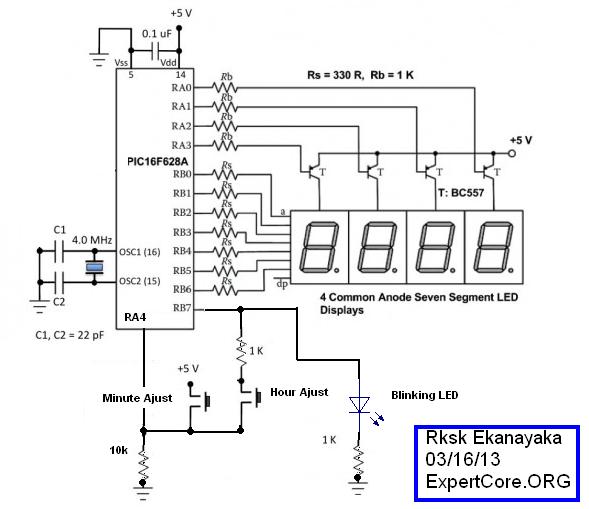
Below are some photos, a video, the circuit diagram and the mikroC code I wrote for this.

Also this clock is not 100% calibrated, so you have to do it manually.
My code is not well commented. So if you got any problem, feel free to ask it here.
1.JPG
1.JPG (26.61 KiB) Viewed 22643 times
2.JPG
2.JPG (47.28 KiB) Viewed 22643 times
3.JPG
3.JPG (34.17 KiB) Viewed 22643 times
4.JPG
4.JPG (44.33 KiB) Viewed 22643 times
[media]http://www.youtube.com/watch?v=15FkKL6vbOQ[/media]
Circuit Diagram.jpg
Circuit Diagram.jpg (40.01 KiB) Viewed 22643 times

Code: Select all

unsigned short i, DD0, DD1, DD2, DD3, DD4;
char temp=0;

unsigned short mask(unsigned short num) {
 switch (num) {
 case 0 : return 0x40;
 case 1 : return 0x79;
 case 2 : return 0x24;
 case 3 : return 0x30;
 case 4 : return 0x19;
 case 5 : return 0x12;
 case 6 : return 0x02;
 case 7 : return 0x78;
 case 8 : return 0x00;
 case 9 : return 0x10;
 } //case end
}


unsigned int counter = 0;
char second = 0;
char hour = 12;
char minute = 0;

void interrupt(){

     if(PIR1.TMR1IF){
        counter++;
        TMR1H = 0xD8;
        TMR1L = 0xF0;
        if(counter >= 25) {
            counter = 0;
            second++;
            if (second >= 60){
               second = 0;
               minute++;
              if (minute >= 60){
                 minute = 0;
                 hour++;
                if (hour >= 13){
                   hour = 1;
                   /*
                   you can add calibration here,
                   just increase or discrese second or/and minute
                   Ex: minute -= 2
                       second -= 5
                   */
                }

              }
             EEPROM_Write(4,minute);
             EEPROM_Write(2,hour);
            }
        }
        PIR1.TMR1IF = 0;
      
        if (temp > 0) temp--;
      
      }
}









void main() {
  CMCON |= 7;
  TRISB = 0b00000000;
  TRISA = 0b00110000;
  PORTB = 0x00;
  PORTA = 0x00;

  hour = EEPROM_Read(2);
  minute = EEPROM_Read(4);
  
  TMR1H = 0xD8;
  TMR1L = 0xF0;

   T1CON.T1CKPS1 = 1;
   T1CON.T1CKPS0 = 0;
   PIE1.TMR1IE = 1;

   INTCON.PEIE = 1;
   INTCON.GIE = 1;
   
   T1CON.TMR1ON = 1;


  do {

     if (PORTA.B4 == 1 && temp == 0){
        
        PORTB.B7=0;
        if (PORTA.B4==0)
        {
         hour++;
         if (hour >= 13) hour = 1;
        }
        else
        {
         minute++;
         if (minute >= 60) minute = 0;
        }
        
        temp = 12;//doesn't get another button click until a half of second
     }



  DD0 = minute%10;
  DD0 = mask(DD0);
  
  DD1 = (minute/10);
  DD1 = mask(DD1);
  
  DD2 = hour%10;
  DD2 = mask(DD2);
  
  DD3 = (hour/10);
  DD3 = mask(DD3);
  
  if (counter > 12) DD4 = 1;
  else DD4 = 0;//blick the LED onece a second

  for (i = 0; i<=50; i++) {
      PORTB = DD0;
      PORTA = 1;
      delay_ms(1);
      
      PORTB = DD1;
      PORTA = 2;
      delay_ms(1);
      
      PORTB = DD2;
      PORTA = 4;
      delay_ms(1);
      
      PORTB = DD3;
      PORTA = 8;
      delay_ms(1);

      PORTB = 0xFF;
      PORTA = 0;
      PORTB.B7 = DD4; // turn on/off blicking LED
      delay_ms(1);
      
      }

  } while(1);          // endless loop
}

Please don't copy paste this on your blog or website, just add a link to this page if you are copying.
Also begginers, please try to learn without just copiyng this.
User avatar
Neo
Site Admin
Site Admin
Posts: 2642
Joined: Wed Jul 15, 2009 2:07 am
Location: Colombo

Re: Digital Clock with only PIC16F628A

Post by Neo » Sat Mar 16, 2013 7:37 pm

This is the best article I have ever seen on ROBOT.LK. Simply brilliant work Rksk.
I became extremely happy by seeing your wonderful achievements and this is a good lesson for the younger generation in Sri Lanka. Very well done!!!
User avatar
Rksk
Major
Major
Posts: 730
Joined: Thu Jan 07, 2010 4:19 pm
Location: Rathnapura, Sri Lanka

Re: Digital Clock with only PIC16F628A

Post by Rksk » Sat Mar 16, 2013 8:22 pm

Neo wrote:This is the best article I have ever seen on ROBOT.LK. Simply brilliant work Rksk.
I became extremely happy by seeing your wonderful achievements and this is a good lesson for the younger generation in Sri Lanka. Very well done!!!
Oops, I never expected an appreciation like this.
Thank you very much Neo... :clap:

Both of bread board and Pickit2 are donated by you. :)
User avatar
Nandika
Captain
Captain
Posts: 247
Joined: Sat Oct 15, 2011 11:40 am
Location: Galle-Sri Lanka

Re: Digital Clock with only PIC16F628A

Post by Nandika » Sat Mar 16, 2013 8:31 pm

Nice work Rksk... :)
User avatar
tmadushan
Sergeant
Sergeant
Posts: 25
Joined: Wed Sep 26, 2012 8:57 am
Location: Kurunegala
Contact:

Re: Digital Clock with only PIC16F628A

Post by tmadushan » Sat Mar 16, 2013 10:34 pm

Seems you have got a new cam. Nice work bro!! I thought using a dedicated clock crystal - 32768MHz would give more precise values... Good Luck!!
User avatar
Rksk
Major
Major
Posts: 730
Joined: Thu Jan 07, 2010 4:19 pm
Location: Rathnapura, Sri Lanka

Re: Digital Clock with only PIC16F628A

Post by Rksk » Sun Mar 17, 2013 12:28 am

Nandika wrote:Nice work Rksk... :)
Thank you very much Nandika...
tmadushan wrote:Seems you have got a new cam. Nice work bro!! I thought using a dedicated clock crystal - 32768MHz would give more precise values... Good Luck!!
Nope, it's just a temp one :(
this crystal is 4.00000MHz, but it's not true. I don't know why, have to ask from Neo.
Thank you very much Tharanga...
User avatar
SemiconductorCat
Major
Major
Posts: 455
Joined: Mon Aug 22, 2011 8:42 pm
Location: currently in hyperspace

Re: Digital Clock with only PIC16F628A

Post by SemiconductorCat » Sun Mar 17, 2013 5:48 pm

This issue is discussed several times in stackexchange.

There is no way easily fix this error. Even your hand watches exist this.
It depend on the temperature too.

PPM value of crystals are higher on high temperature environments like here.

Some clocks are synchronizing automatically with the GMT broadcasting signal.
But neither it's accurate that far. Because as you know there is a time to radio waves
to travel.

Unless you ready to pay for that Atomic clock alternative or crystal oven method.


A one particle suggestion is a look-up table acording to temperature.
Normally crystal manufactures give a table. PPM varies according to
temperature.


Since in industry, when there are no precise manual calibration. May be deep space communication
like industries may use those PLL like things to calibrate. Where dolper shifting will change the
frequency and need adjustments. But those things are not magic things for engineers. After it formalized
it's nothing. Same principle could apply here too, I mean lock with a atomic clock (GMT) signal and a
voltage controlled osc will generate the clock signal.

any more improvement ideas ? Neo?
User avatar
Neo
Site Admin
Site Admin
Posts: 2642
Joined: Wed Jul 15, 2009 2:07 am
Location: Colombo

Re: Digital Clock with only PIC16F628A

Post by Neo » Sun Mar 17, 2013 6:12 pm

any more improvement ideas ? Neo?
Basically you are right. Highly accurate clock is not a main requirement to day to day lives. Just a few seconds means nothing.

However on a high speed application such as a racing car, racing boat, a rocket, a satellite, etc... a second means few kilometers may be. So this needs to be taken under consideration. If you take International Space Station, that moves 7.68 km/s . So this is not a small displacement.

The best I can suggest is a Real-Time clock IC that comes with a 32.768 KHz crystal. Those has built-in error compensation features. Have a look at DS1307 application in ROBOT.LK.
https://robot.lk/viewtopic.php?f=18&t=2578
User avatar
tmadushan
Sergeant
Sergeant
Posts: 25
Joined: Wed Sep 26, 2012 8:57 am
Location: Kurunegala
Contact:

Re: Digital Clock with only PIC16F628A

Post by tmadushan » Sun Mar 17, 2013 8:38 pm

Correction, not 32768MHz, 32768Hz.. Yes try this with DS1307 and I2C, It will be more precise.
User avatar
SemiconductorCat
Major
Major
Posts: 455
Joined: Mon Aug 22, 2011 8:42 pm
Location: currently in hyperspace

Re: Digital Clock with only PIC16F628A

Post by SemiconductorCat » Mon Mar 18, 2013 2:10 pm

Good tutorial/question Rksk,

You guys are crazy guys. Sooner or later you guys may need this.
one alternative is radio clock.


DCF77 is a signal embedded time on it. See more info: http://en.wikipedia.org/wiki/DCF77

And it could easily communicate with PIC: http://www.picprojects.net/dcf77/index.html
Image

I don't know whether DCF77 is available here or not. But India got a radio clock transmitter there.
May be this would be your next hobby project to decode that signal and extract clock info from it.

Different time zones and different signal travel time , still may need calibration.


and about RTC module, I think they have special 10PPM crystals. But even it will leap around 5 minutes per
a one year.A normal crystal is around 20PPM in the market. So nothing much difference in high cost crystals
as I think.
Post Reply

Return to “Embedded Systems”