Dear Friend ,
Very Basic unit of the RAM is called
"D Type Flip Flop". D Type Flip flop is an basic digital electronic component ,
which is consisting of several transistors. In a D type flip flop , you can store one bit. That is
1 or 0. In other world you can store 5V or 0 V. So if you want to store one byte ( i.e. 8 bits) , you want 8 D type flip flops. Like wise if you want to store 1 KB , you must have 1024 * 8 D Flips and also to have a 1 MB memory , you
must have 1024*1024 *8 D Flip Flops.

- D Symbot.JPG (2.62 KiB) Viewed 24005 times
Fig : Symbolic Diagram of D Type Flip Flop
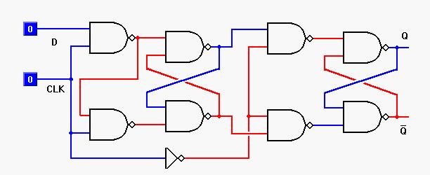
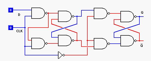
Let we see the architecture of D Type Flip Flop
Symbolic Diagram of a D Type Flip Flop with Logic Gates

- flip_flop_gate.JPG (19.17 KiB) Viewed 24005 times
So from the above figure , you can see D Type Flip Flop is a collection of NAND and NOT gates. Let we now
see the internal circuit of NAND and NOT gates
Transistor arrangement of NAND gate

- Nand_sym.JPG (4.85 KiB) Viewed 24005 times

- Nand.JPG (6.91 KiB) Viewed 24005 times
Transistor arrangement of NOT gate

- NOT_sym.JPG (3.95 KiB) Viewed 24005 times

- Not_tra.JPG (8.01 KiB) Viewed 24005 times
So you can now clearly see , the basic memory unit , which is D Type Flip Flop is a collection of transistors and resistors.
In the picture you attached in your photo , you can see several IC's on top of the memory card. Those IC's have made out
of millions of D type of Flips Flips , which have constructed in a single IC. That mean in otherworld millions of transistors and resistors.
Let now see how this D Type Flip Flop store Binary information ( i.e. 1 and 0 )

- truth_table.JPG (2.02 KiB) Viewed 24005 times
If you see the Symbolic Diagram of a D Type Flip Flop , which I attached , you can see two ports called D and Q.
If you apply +5V in D Port (Logic 1) , you can have the +5V (Logic 1) in Q port , until you turn off the supply voltage to the Flip Flop Circuit. If you apply 0V in D Port (Logic 0) , you can have the 0V (Logic 0) in Q port , until you turn off the supply voltage to the Flip Flop Circuit as this is because of a property of transistor. So in this way you can store the
values of Logic 1 and 0.
You can also make a simple RAM on your own , which can store one or few bytes of information , with electronic components available in Sri Lanka.
Let say if you want to design a circuit , which want to store one byte of information. as a example let say you want to
store the number of 186.
In binary form , it is 10111010. So you have 8 bits and you want a circuit which have 8 D type flip flops. Nowadays ,
for making Flip Flops , you do not want to worry about making circuits with transistors and resistors, Because
there are IC's available in the market , which have inbuilt 1 or more Flip Flops. Then you just want to give power and
signals to those IC's ,and you can directly have the output from the output pins of the IC's.
74ALVC574 is a Digital IC ,available in Sri Lanka Market , which have 8 D Type Flips.

- ic.JPG (8.8 KiB) Viewed 24005 times
Fig : 74ALVC574
So you can easily store one byte of information with this IC. so you can store numbres upto 255 (in binary 11111111)
Just connect 8 swithches to D0 to D7 pins , which can give 0V and 5V , for each pin. Then on and off the swithes
, according to the number you want to store. then number will store in the IC and you take it any time from Q0 to Q7
pins.
So if you want to store the number 186 ( 10111010 in binary) , OFF D0 switch , ON D1 switch , OFF D2 switch , ON D3 switch , ON D4 switch , ON D5 switch , OFF D6 switch , ON D7 switch . Then number 186 will store in the IC and
you can have it from Q0 to Q7 pins.
Now you have made a simple RAM on your own.
So always try to familiar with basic principals of electronics , both digital and analog. Then you can design even complex circuits like Cellular Phones also
Ragards,
Magneto